******中国·TapTap(点点)官方网站-JBB188

社会实践

社会实践

当前位置: 首页 >> 校园生活 >> 社会实践 >> 社会实践 >> 正文

调研纠纷,村盛乡兴——深入调研助发展

发布日期:2025-01-27    作者:     来源:     点击:

一、展团队风采抒实践初心

如图为团队队旗。队旗以绿色为主基调,象征着生命、成长和希望与乡村振兴的主题高度契合。它表达了团队对于农村电商产业助力乡村振兴、促进农村经济绿色发展的美好愿景。



队旗中央是团队绘制的队徽,队徽中的墨蓝色象征着法律的严谨和权威,红色则代表着热情、活力和正能量,共同体现了团队在研究中注重法律规范与积极实践的结合。

我们希望能通过探讨当前农村电商领域中农户权益保护的法律缺陷,尤其是合同规范方面亟须解决的问题,明确农村电商中农户权益保护的法律规制困境,提出针对农村电商领域农户权益保护的法律完善方案,为推动乡村振兴与法治化建设提供理论依据。


二、备调研材料助实践开展

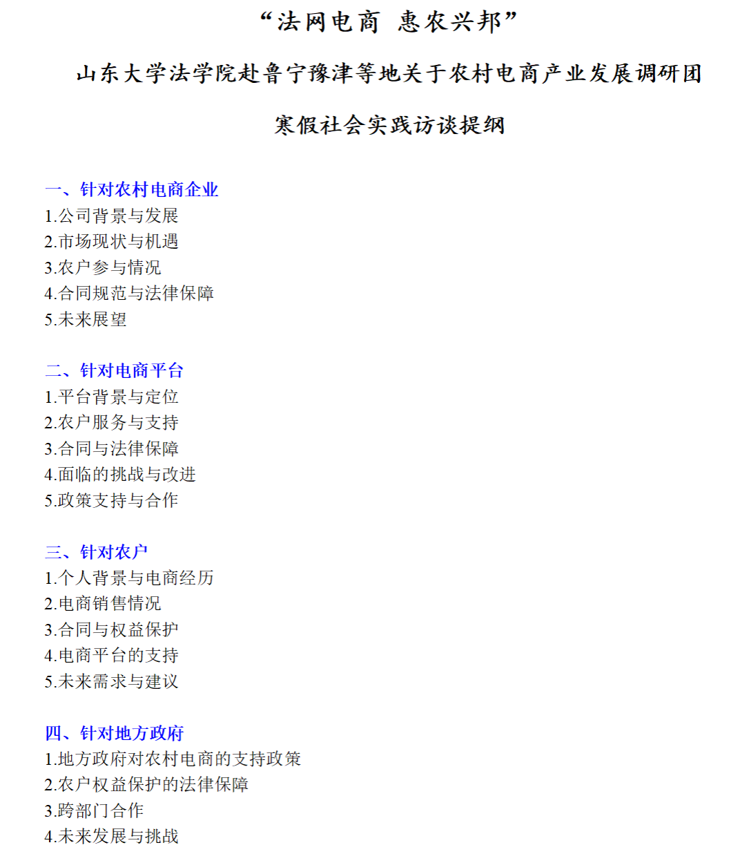
为保障调研活动顺利进行,团队成员结合此次实践活动的主题设计了调查问卷与访谈提纲。

在调查问卷中,团队设计了包含封闭式和开放式问题的问卷,问题设计细致,旨在广泛收集各类观点,全面了解受访者的需求和意见,便于广泛收集多元主体反馈的各类信息。



在访谈提纲中,团队计划专门对农村电商企业、电商经营平台、农户个人以及政府相关部门这四大主体分别进行采访。相较于调查问卷,访谈提纲更具有针对性,便于更为精准地了解相关信息,助力后续的深入调研。



三、应时代召唤展青年力量

作为法科学生,响应国家建设新法科的号召是我们义不容辞的责任。在当今数字化时代,农民借助电商平台推销农产品已成为一种常见的趋势,但其中也潜藏着各类法律问题。

团队成员心怀助农之梦,将运用所学知识帮助农民克服可能面临的挑战,这不仅是对我们所学知识的实践与运用,更展现了我们这一代青年的责任与担当。团队致力于让农民在走向共同富裕的道路上,每一步都走得放心、走得安全,为农民在电商平台推销农产品保驾护航,为国家的法治建设和乡村振兴贡献自己的一份力量。


文 | 张静宜

图 | 巩馨月

审核 | 黄憬怡